Uff. No i stało się. Nowa płytka dla domowej automatyki już jest i została zamówiona oraz zapłacona w PCBway. Teraz pozostaje już tylko cierpliwie czekać na dostawę. Dziś o tym jak ona powstawała i co z tego wynikło.
Praca nad nowym drukiem okazała się nad wyraz przyjemna. Szczególnie że nie jest to specjalnie nowa płytka. Ot przerobiłem poprzedni projekt BRAMA 5.1 do nowych realiów i potrzeb. Wiem wiem nikt już dziś nie projektuje na poważnie PCB w formie przewlekanej. Króluje SMD. Oszczędność miejsca i cena podzespołów przemawia za tą technologią. Ale bez przesady. W ulubionej obudowie zmieściłbym i dwa razy więcej elementów ale i te co tam się znalazły to spora nadmiarowość. Idea by korzystać z gotowych modułów znakomicie upraszcza całą płytką sprowadzając ją do kilkudziesięciu połączeń między nimi czy kilku oporników i kondensatorów niezbędnych do ich pracy. Ponad to większość gotowych modułów ma wyjścia na złącza szpilkowe więc technologia przewlekana pasuje tu idealnie. Ale nie ma co się oszukiwać - głównym powodem dla wyboru tej technologii są .... oczy.
Projekt musiałem rozpocząć od stworzenia biblioteki dla modułu ESP32 C3 Super Mini.
To mój faworyt wśród kilkunastu dostępnych już modułów w tym formacie. Ma tylko jeden niedostatek w porównaniu z konkurencją - brak diody RGB na pokładzie. Ale jakoś temu zaradziłem.
Biblioteki dla tego modułu nie znalazłem więc przyszło ją stworzyć od nowa według poradnika p. Kubiaka.
Forma biblioteki jest uproszczona do maksimum bez wodotrysków ale działa.
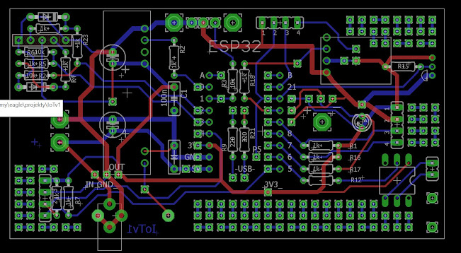
Ostateczny schemat modułu wygląda tak
Jest trochę mało czytelny poprzez sporą liczbę dodatkowych padów zastosowanych dla różnych ekstra połączeń i elementów. Najważniejsze bym pamiętał po co je tam wstawiłem.Moduł zawiera:
- dostęp do wszystkich portów sygnałowych ESP32 C3
- nadajnik i odbiornik RF 433 MHz z osobnymi antenami
- transoptor dla separacji galwanicznej jednego sygnału binarnego
- stabilizator / przetwornik dcdc 5V na 3V3
- gniazdo 3,5 mm i kostkę zasilania
- czujnik temperatury DS18B20
- LED zwykły lub RGB typu WS
- przełącznik konfiguracyjny
- możliwość bezpiecznego pomiaru dwóch sygnałów analogowych
- złącza dla dwóch magistrali I2C
- sporo dodatkowych padów na ewentualną przyszłą rozbudowę
Wszystko to dało się sensownie połączyć na płytce o wymiarach 9,5 x 5 cm.
Sporo zabawy było z wygenerowaniem plików GERBER na potrzeby produkcji ale bardzo pomocny okazał się poradnik na stronach PCBway.
Ostatecznie skompresowany plik z całą dokumentacją wylądował w PCBway i czeka na wykonanie.
Widnieje tu cena 13$ za wykonanie i wysłanie 5 szt. płytek ale dla nowych użytkowników (wszystkich) przewidziany jest rabat 5$. Ostateczna więc cena tych 5 PCB wyniosła mnie nieco ponad 8 $ !!!. 7 zł za profesjonalnie wykonaną płytką z dostawą do domu !!! Czego chcieć więcej. Szkoda tylko że najtańszy transport z Chin kosztował mnie więcej niż samo ich wykonanie.
Było mi trochę wstyd prosić o sponsornig 8$ więc za zamówienie zapłaciłem sam czym autentycznie zasmuciłem znajomą Serene z działu marketingu.
Teraz pozostaje już tylko spokojnie usiąść przed komputerem i zastanowić się do czego zastosować tak pięknie zaprojektowany moduł. Zastanowić się wspólnie z naszym ulubiony dalszym ciągiem.






Brak komentarzy:
Prześlij komentarz